同命同价的时代终于来了!全国法院关于统一赔偿标准司法文件汇编

日期:2020-11-05    作者:/   来源:最高人民法院 阅读:649 [-] 扫描到手机

 

同命同价的时代终于来了!全国法院关于统一赔偿标准司法文件汇编

 

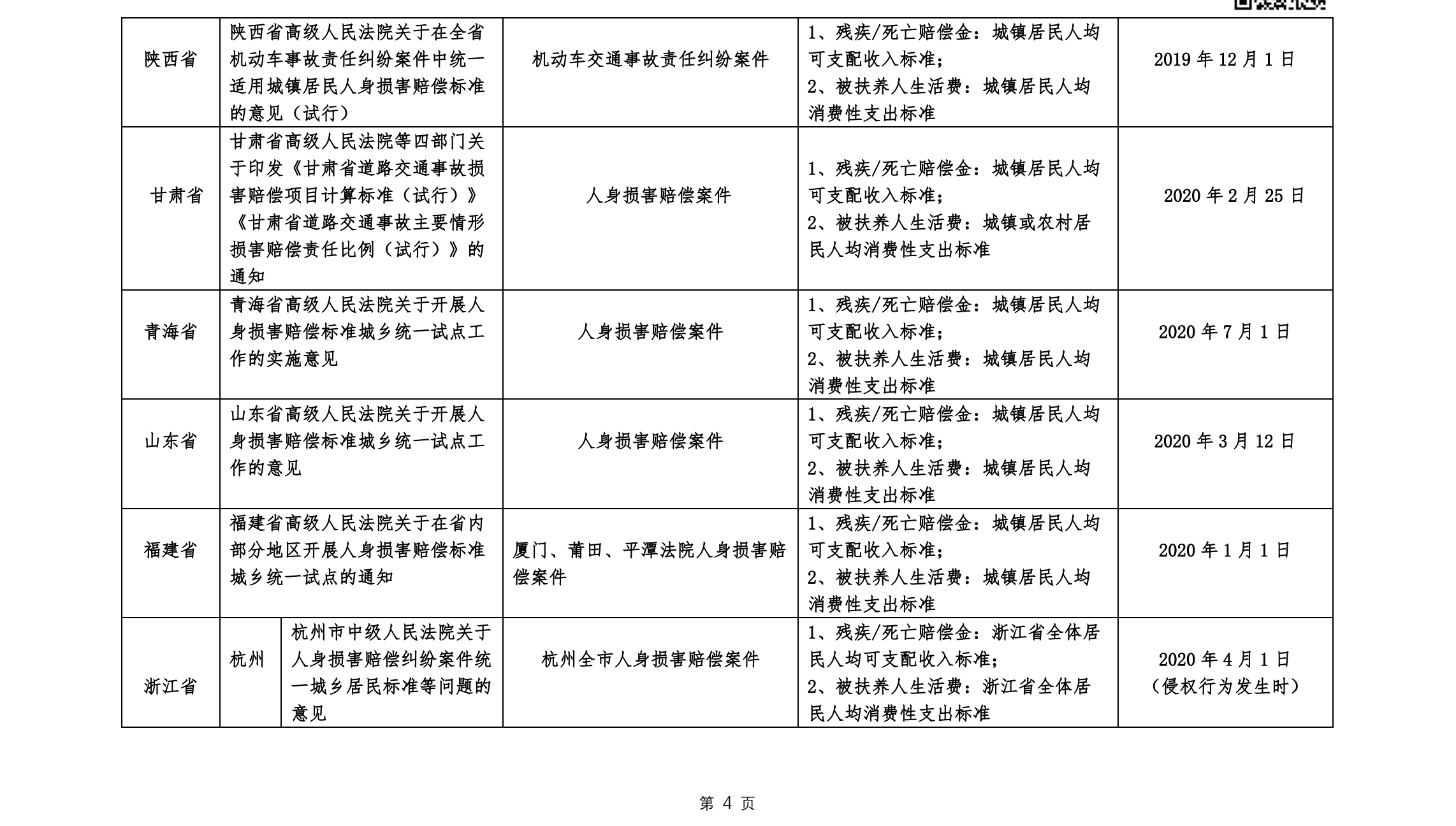
2019年9月2日,最高人民法院下发《关于授权开展人身损害赔偿标准城乡统一试点的通知》(法明传【2019】513号),授权相关省市开展人身损害赔偿标准城乡统一的试点工作,随后各地纷纷出台文件就统一适用人身损害赔偿标准进行试点:

同命同价的时代终于来了!全国法院关于统一赔偿标准司法文件汇编

 

小编为大家整理了各地出台的相关文件汇编,超级实用哦,具体如下

同命同价的时代终于来了!全国法院关于统一赔偿标准司法文件汇编

 

同命同价的时代终于来了!全国法院关于统一赔偿标准司法文件汇编

 

同命同价的时代终于来了!全国法院关于统一赔偿标准司法文件汇编

 

同命同价的时代终于来了!全国法院关于统一赔偿标准司法文件汇编

 

同命同价的时代终于来了!全国法院关于统一赔偿标准司法文件汇编

 

同命同价的时代终于来了!全国法院关于统一赔偿标准司法文件汇编

 

同命同价的时代终于来了!全国法院关于统一赔偿标准司法文件汇编

 

同命同价的时代终于来了!全国法院关于统一赔偿标准司法文件汇编

 

同命同价的时代终于来了!全国法院关于统一赔偿标准司法文件汇编

 

同命同价的时代终于来了!全国法院关于统一赔偿标准司法文件汇编

 

 

 

  • 向咖律网捐赠